閱讀 | 訂閱
閱讀 | 訂閱
測試測量

通過前端將PC聲卡變成高速采樣示波器的方法(一)

星之球激光 來源:電子工程網2011-12-19 我要評論(0 )   

有多種軟件包可以使個人 計算機 (PC)中的立體聲聲卡提供類似 示波器 的 顯示 ,但低采樣速率、高分辨率模數轉換器(ADC)和交流耦合前端最適合20 kHz及以下的可用帶寬...

有多種軟件包可以使個人計算機(PC)中的立體聲聲卡提供類似示波器顯示,但低采樣速率、高分辨率模數轉換器(ADC)和交流耦合前端最適合20 kHz及以下的可用帶寬?,F在,這種有限的帶寬可以擴展——針對重復波形,可以在聲卡輸入前使用一個采樣前端。利用高速采樣保持器(SHA)對輸入波形進行二次采樣,然后通過低通濾波器重建波形,并使其平滑,可以有效延展時間軸,使PC能夠用作高速采樣示波器。本文描述一種能夠實現這種改造的前端和探頭。

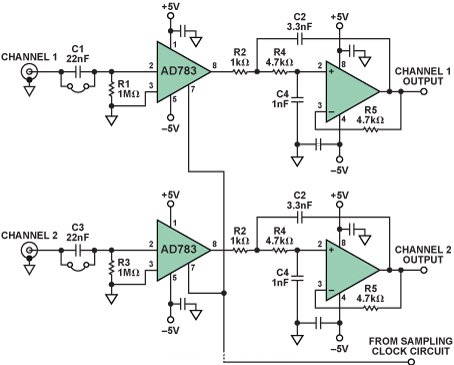
  圖1所示為一個插入式附件的原理圖,它可以配合典型PC聲卡采樣使用。每個示波器通道使用一個高速采樣保持放大器 AD783 SHA的采樣信號由時鐘分頻器電路的數字輸出提供,下文將通過一個例子說明。AD783輸入由一個FET緩沖,因此可以使用簡單的交流/直流輸入耦合。在所示的兩個通道中,當直流耦合跳線開路且輸入為交流耦合時,1 MΩ電阻(R1和R3)提供直流偏置。采樣輸出由圖中所示的雙極點有源RC網絡低通濾波。該濾波器不必是一個有源電路,但所示的濾波器能夠提供有益的緩沖低阻抗來驅動PC聲卡輸入。

 

  

  圖1. 雙通道模擬采樣電路

 

  AD783 SHA提供高達數MHz的可用大信號帶寬。輸入端的有效壓擺率約為100 V/µs以上。采用±5 V電源時,輸入/輸出擺幅至少為±3 V。對于500 mV p-p以下的擺幅,小信號3 dB帶寬接近50 MHz。

  利用圖1所示的前端電路以及采用Visual Analyser1 軟件的PC聲卡,可以得到一個以1 MHz頻率重復的2 MHz單周期正弦波,如圖2的屏幕截圖所示。采樣時鐘以80.321 kHz的采樣速率提供250 ns寬的采樣脈沖。這里的有效水平時基為333 ns/分頻比。例子中使用的PC聲卡采用SoundMax® 編解碼器,其采樣速率為96 kSPS。本例中,有效采樣速率約為40 MSPS。

 

  

  圖2. 以1 MHz頻率重復的2 MHz單周期正弦脈沖

 

  圖3中的屏幕截圖顯示的是一個以1 MHz頻率重復的高斯正弦脈沖。采樣時鐘速率同樣是80.321 kHz,采樣脈沖寬度為250 ns。

 

  

  圖3. 以1 MHz頻率重復的4 MHz高斯正弦脈沖

 

 

轉載請注明出處。

暫無關鍵詞
免責聲明

① 凡本網未注明其他出處的作品,版權均屬于激光制造網,未經本網授權不得轉載、摘編或利用其它方式使用。獲本網授權使用作品的,應在授權范圍內使 用,并注明"來源:激光制造網”。違反上述聲明者,本網將追究其相關責任。
② 凡本網注明其他來源的作品及圖片,均轉載自其它媒體,轉載目的在于傳遞更多信息,并不代表本媒贊同其觀點和對其真實性負責,版權歸原作者所有,如有侵權請聯系我們刪除。
③ 任何單位或個人認為本網內容可能涉嫌侵犯其合法權益,請及時向本網提出書面權利通知,并提供身份證明、權屬證明、具體鏈接(URL)及詳細侵權情況證明。本網在收到上述法律文件后,將會依法盡快移除相關涉嫌侵權的內容。

網友點評
0相關評論
精彩導讀